北京医药行业协会
首页
返回旧版
关于协会
协会简介
协会章程
组织机构
部门职责
入会须知
会员名录
协会动态
全部
协会动态
协会周报
协会期刊
技能竞赛平台
技能鉴定平台
政策法规
全部
政策法规
新版GSP
新版GMP
通知公告
全部
通知公告
行业动态
全部
行业动态
会员动态
国际资讯
经济分析
专题论述
全部
医药论坛
为您服务
全部
寻求合作
服务项目
品种转让
培训园地
广告受理
中药饮片价格
分会园地
培训报名
通知公告
全部
通知公告
您的位置:
首页
通知公告
通知公告
首页
通知公告
通知公告
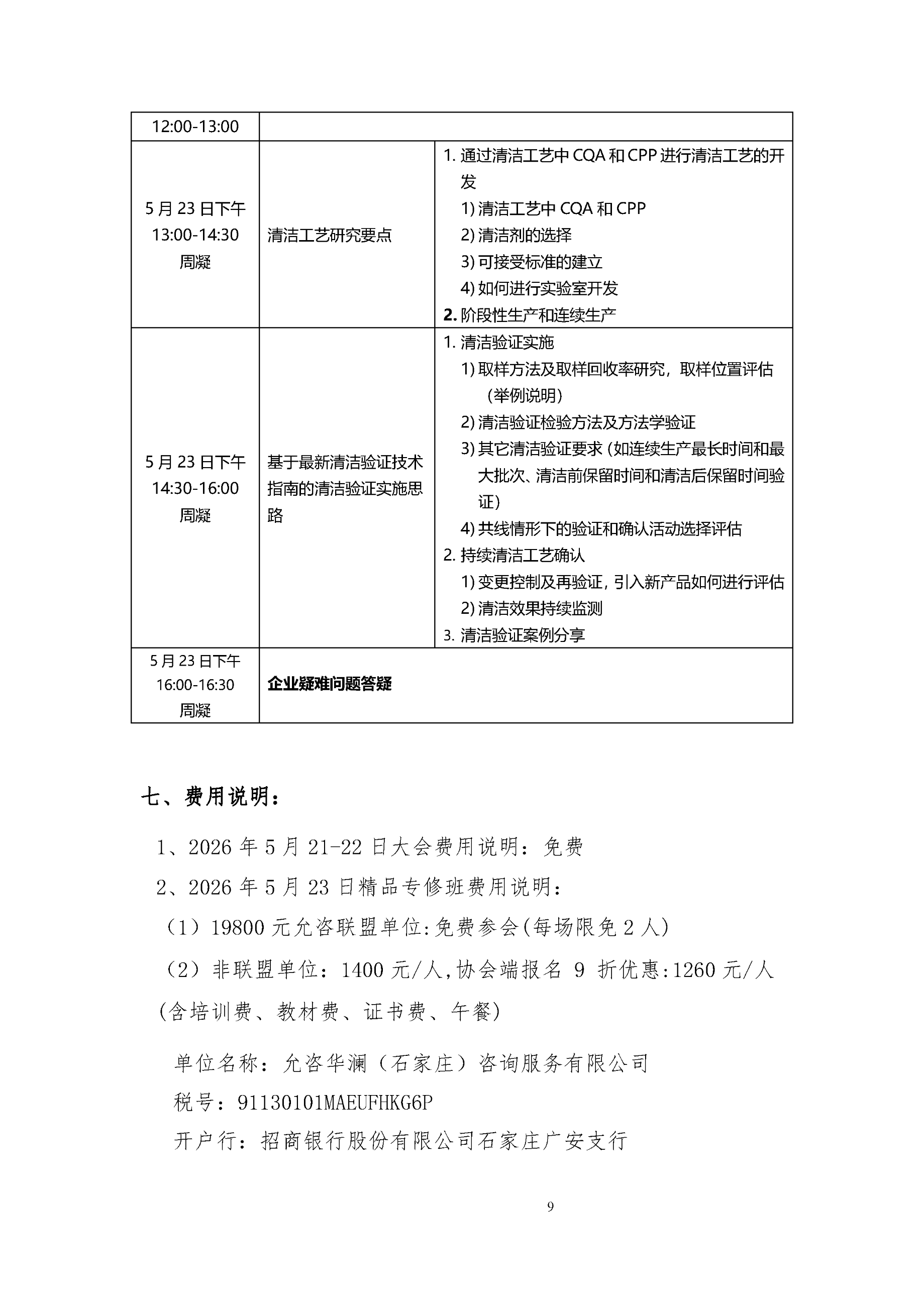
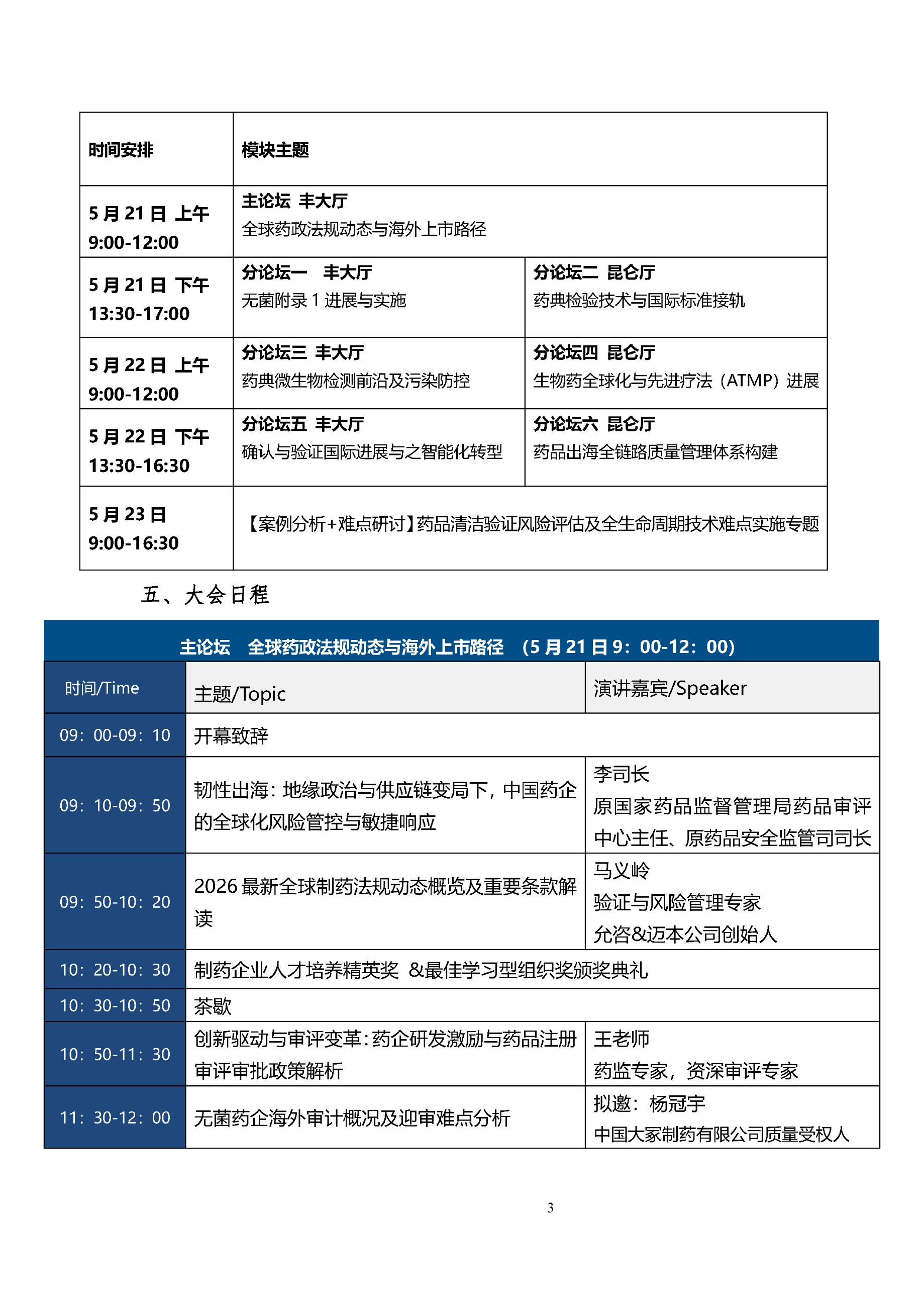
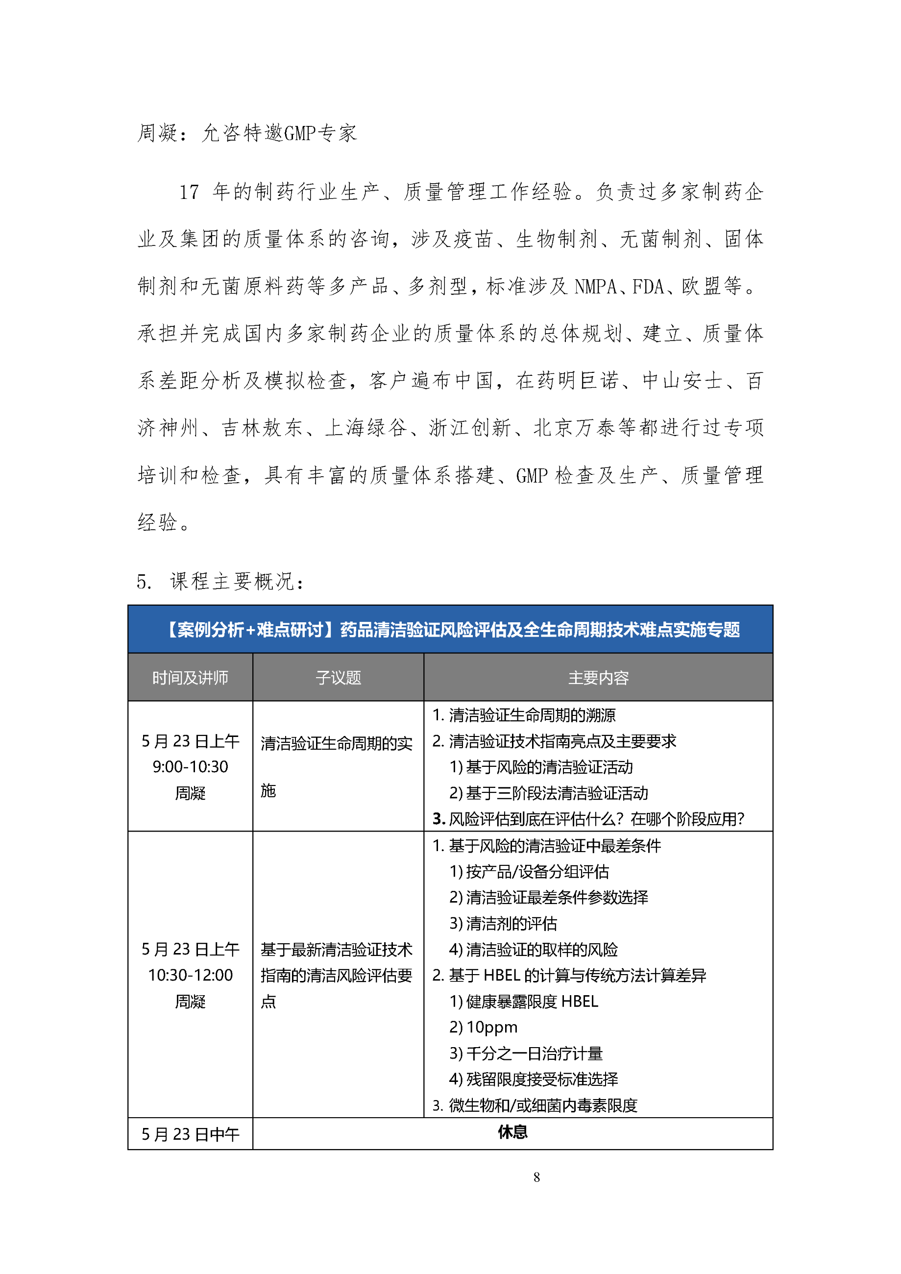
2026 年新规下药品质量安全与合规创新大会 ——法规热点 韧性出海 智驱降本增效
2026-04-27 19:25:37
bppa_01
回执.docx
北京市第十六届商业服务业技能大赛医药商品购销员(药品购销员) 竞赛通知
关于举办2026年度药品经营企业质量管理人员 继续教育培训班的通知
关于协会
协会简介
协会章程
组织机构
部门职责
入会须知
会员名录
协会动态
协会动态
协会周报
协会期刊
技能竞赛平台
技能鉴定平台
政策法规
政策法规
新版GSP
新版GMP
通知公告
通知公告
联系我们
友情链接:
药品安全合作联盟
北京市经济和信息化局
北京市药品监督管理局
北京市市场监督管理局
国家药品监督管理局
首页
协会动态
通知公告
培训报名