北京医药行业协会
首页
返回旧版
关于协会
协会简介
协会章程
组织机构
部门职责
入会须知
会员名录
协会动态
全部
协会动态
协会周报
协会期刊
技能竞赛平台
技能鉴定平台
政策法规
全部
政策法规
新版GSP
新版GMP
通知公告
全部
通知公告
行业动态
全部
行业动态
会员动态
国际资讯
经济分析
专题论述
全部
医药论坛
为您服务
全部
寻求合作
服务项目
品种转让
培训园地
广告受理
中药饮片价格
分会园地
培训报名
通知公告
全部
通知公告
您的位置:
首页
通知公告
通知公告
首页
通知公告
通知公告
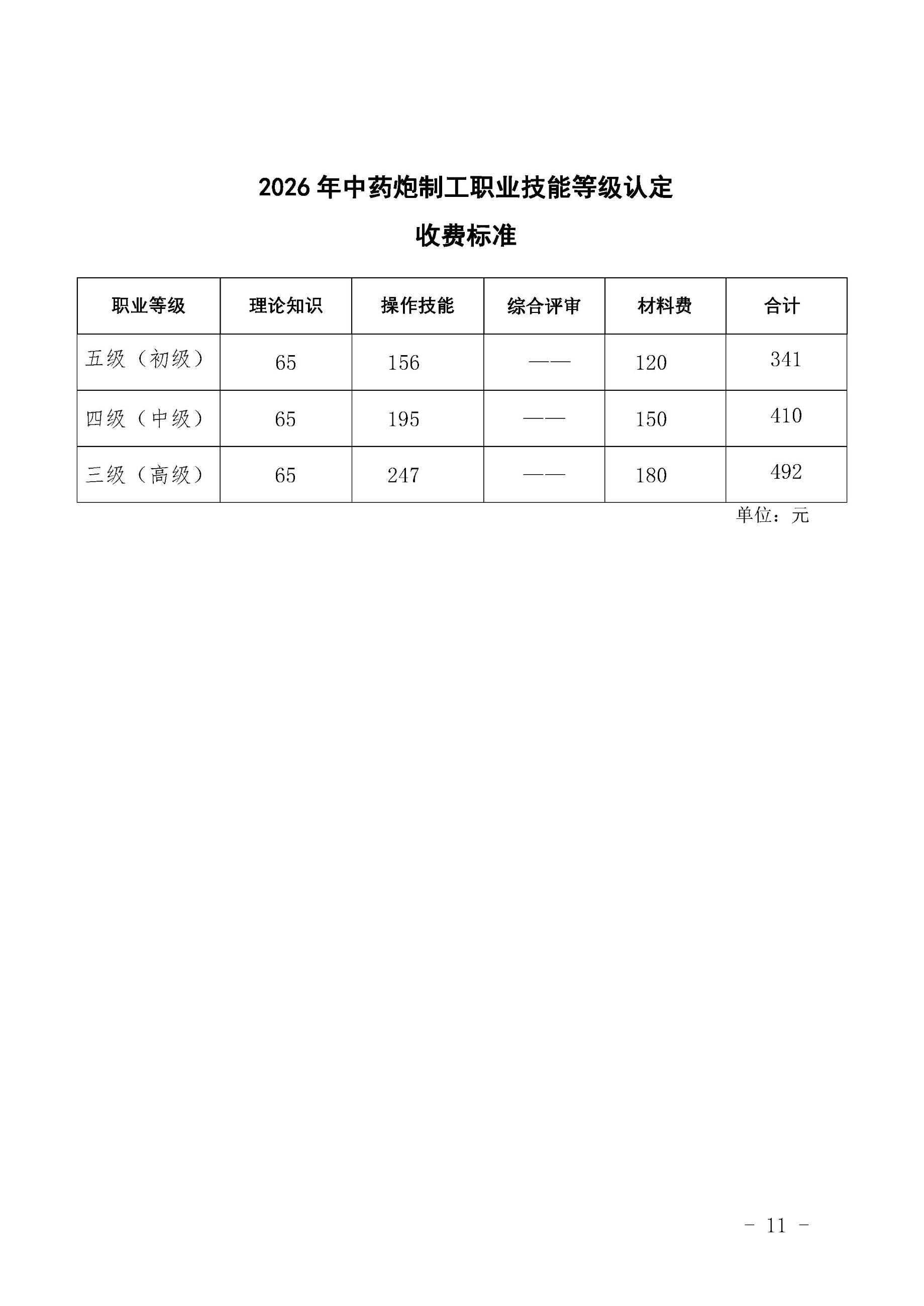
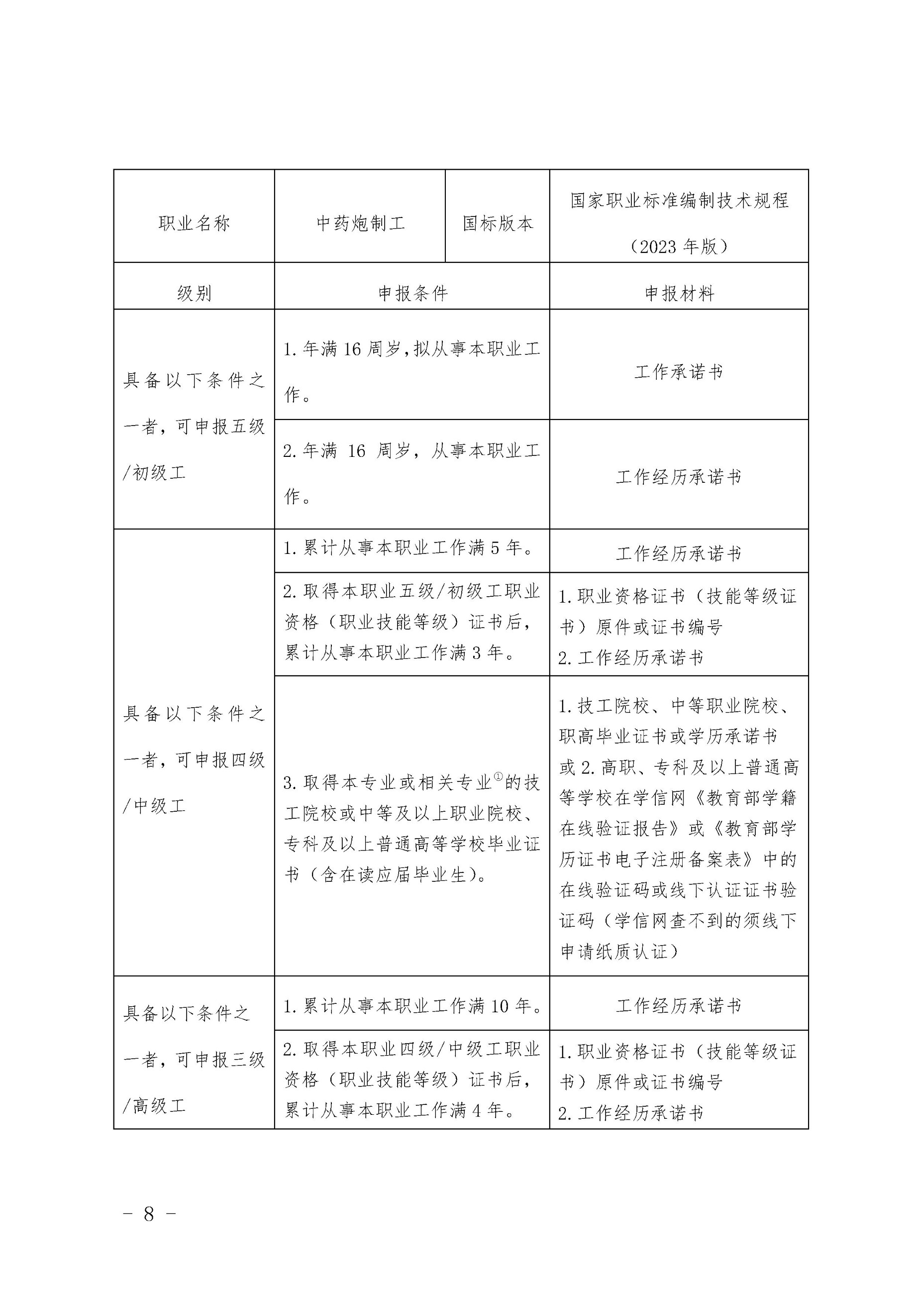
北京医药⾏业协会关于开展 2026 年北京市社会化职业技能等级认定有关⼯作的通知
2026-01-09 10:21:23
bppa_01
2026年第十二届北京国际老龄产业博览会北京展团招展通知
关于《北京市零售药店服务指南》团体标准立项的通知
关于协会
协会简介
协会章程
组织机构
部门职责
入会须知
会员名录
协会动态
协会动态
协会周报
协会期刊
技能竞赛平台
技能鉴定平台
政策法规
政策法规
新版GSP
新版GMP
通知公告
通知公告
联系我们
友情链接:
药品安全合作联盟
北京市经济和信息化局
北京市药品监督管理局
北京市市场监督管理局
国家药品监督管理局
首页
协会动态
通知公告
培训报名